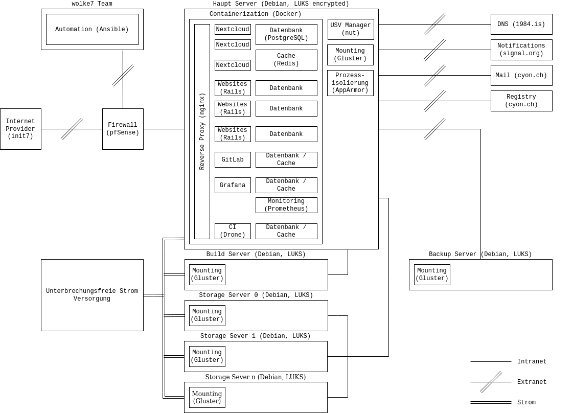
Architektur
Mit der folgenden Info-Grafik möchten wir dir einen Einblick in den Aufbau der wolke7 Infrastruktur geben.

OpenSource
Wir haben uns nach ausführlichen Diskussionen dazu entschlossen, den Source Code unserer selbst geschriebenen Applikationen auf folgenden Gründen nicht öffentlich zu publizieren: Die von uns selbst verfassten Apps beinhalten Code zum Monitoring von internen Prozessen und das Management der Benutzer*innen userer Cloud. Dieser Code hat auf Grund seiner hohen Spezifität für unsere Systeme einen sehr geringen Nutzen für andere Projekte. Eine Veröffentlichung hingegen ermöglichte böswilligen Angreifer*innen potentiell einen deutlich vereinfachten Zugang, da diese gezielt nach Sicherheitslücken in unseren Systemen suchen könnten. Auf Grund der erwähnten Spezifität halten wir die Wahrscheinlichkeit, dass eine Person einzig aus gutem Willen unseren Code nach Fehlern durchsucht für gering. Wir schätzen deswegen das mit einer Veröffentlichung des Quellcodes verbundene Sicherheitsrisiko als schwerwiegender ein, als der davon gewonnene Nutzen für andere Menschen. Wir halten es deswegen für sinnvoller Transparenz durch Einblicke in unsere Abläufe zu schaffen wie etwa durch unseren Transparenzreport, die Offenlegung der Finanzen oder der Möglichkeit der Einsicht in unsere Systemarchitektur.